DIGITAL SALES SOLUTION
Streamlined advisor user flow for finding sales materials

This digital sales solution set out to help Ameriprise financial advisors spend less time searching for sales materials.
Ameriprise advisors often lack the time to prepare for client meetings. This process was cumbersome since users had to search across five different sales platforms to find sales and training materials.
Simply put: Users struggled to find the resources they needed. The digital solution streamlined the meeting preparation process by storing materials in one centralized place, which led to:
8%
more visits to the new digital platform vs individual platforms
33%
increase in usage of sales resources
By providing users a single place to find sales and materials, the digital sales solution decreased user frustration and increased efficiencies.
Role
Senior Content Manager
Company
Ameriprise Financial, financial services & investment firm
Project Roles
-
Product manager
-
Content designer
-
Information architect
-
UX researcher
Deliverables
-
User task flow
-
Site map
-
User research report
Duration
Initial: 3 months
Ongoing: Quarterly release of new pages
DISCOVER
USER RESEARCH
Advisors had to search for materials across five sales platforms to find the materials they needed, leading to inefficiencies and frustration.
To accurately define the user problem, I interviewed five advisors and sales leaders on their process for finding sales materials. The research revealed a cumbersome user experience often caused advisors to give up before finding the resources they needed.
01
Connect with customers to help them reach their financial goals
02
Know the best resources and solutions for each client
User
motivations
01
Frustration due to the inability to find sales materials
02
Limited time to search for sales resources
03
Deepen client relationships and maximize profitable business activities
User pain points
03
Lack of awareness of the resources available and how to use them
Limited in time and energy to search for sales materials, users sought a more simplified, streamlined experience.
Advisors had to search for materials across multiple platforms.
Employee intranet
Marketing platforms
Sales platform
DEFINE
USER TASK FLOW
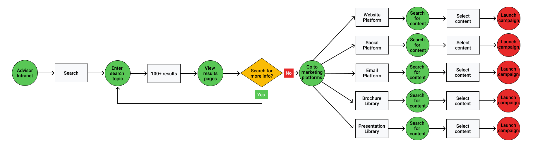
Mapping how users found materials revealed a disjointed process that involved eight separate steps.
I compiled insights from the user interviews into a user task flow that documented each phase of advisors' search process. Key sales moments the new solution would need to support included:
-
Developing an effective sales strategy
-
Finding resources to prepare for client meetings

IDEATE
SITE MAP
There was an incredible opportunity to simplify into one step the process of finding sales materials.
Based on insights into how users searched for materials, I explored ways to better connect the sales resources available to user actions. I collaborated with stakeholders and developed a new site structure to support user needs.
With a new information architecture aligned to users’ sales process, users were able to more easily find materials.


The main navigation of the sales solution highlighted an information architecture that enabled users to quickly navigate to resources that addressed their top needs.
PROTOTYPE
DIGITAL PROTOTYPE
The solution’s enhanced information architecture and intuitive UX design empowered users to more efficiently create a sales plan.
Positive user feedback from the site map design led to the design and development of a sales solution that simplified the experience of creating a sales plan. The designed solution capitalized on key UX principles:
Findable
Consolidation of resources into one platform
Credible
User-centered design provided trusted step-by-step guidance
Valuable
Systemized process enabled users to scale their sales process
Since this was an internal digital solution, I'm unable to share a link to the prototype.
However, below are some screenshots of the designed solution.
TEST
USER TESTING
Users liked how the new solution provided one place to find sales resources but wanted more integration with sales software.
Gathering feedback on the high-fidelity prototype, I conducted interviews with users and internal stakeholders. Users reported an overall positive experience with the new solution and suggested opportunities for further enhancements.
Strengths
-
Strong hierarchy and organization
-
Format was easy to follow
-
Improved findability of client-facing content
“I love this because I won’t have to dig around for the resources for each topic. This is SO helpful!” – Financial advisor
Improvements
-
Include advisor coaching materials
-
Integrate resources into client sales software
-
Expand resource to support a 12-month sales strategy
“What if we provided resources in the tool that help advisors with the full sales cycle?”
– Internal stakeholder
Time saved was the number one user benefit offered by the digital solution. With sales resources intuitively organized in one solution, users could spend more time focusing on clients and less time on the administrative task of preparing for meetings.
RESULTS
KEY PERFORMANCE INDICATORS
The newly designed solution saved users time by making it easier to find materials.
8%
33%
increase in visits to the new digital platform vs individual platforms
increase in usage of sales resources
Users were thrilled by how the digital solution streamlined their sales process. They praised the solution for its usefulness and ability to help simplify day-to-day tasks.
“We’re using the new toolkit to drive sales, not just awareness.” - Financial advisor
“My territory’s insurance sales are down and this new, expanded solution will help reignite this topic with advisors.” - Sales coach
NEXT
STEPS
Building upon the solution’s success, the team identified several opportunities to further enhance the digital solution.
01
Create similar UX design and information architecture to support other sales processes
02
Collaborate with business partners to implement UX strategy into more user resources
03
Conduct additional user testing to further iterate and improve the solution’s UX
REFLECTIONS
KEY TAKEAWAYS
This project reinforced a key UX principle: Users seek a solution that taps into what’s already meaningful to them.
The company’s sales and training resources had greater value when they were incorporated into the sales process that users followed every day.
User journey revealed pain points
Mapping the user journey allowed me to see firsthand the numerous steps users took to find sales materials.
Context is key
The key to the solution’s success was incorporating guidance for users on how to use the resources.
Communication amplifies collaboration
Gaining alignment allowed me to facilitate true collaboration that applied UX best practices that supported business goals.






